各州、市住房和城乡建设局,各有关企业:
按照《云南省市场监管局关于印送2025年度云南省市场监管领域“双随机一公开”抽查计划的函》安排,省住房城乡建设厅拟于2025年9—11月对国家企业信用信息公示系统(协同监管平台—云南)中随机抽取的建筑市场有关从业单位开展“双随机、一公开”检查工作。现将有关事项通知如下:
一、检查依据
依据《中华人民共和国建筑法》、《建筑业企业资质管理规定》(住房城乡建设部令第22号)、《工程监理企业资质管理规定》(2007年6月26日中华人民共和国建设部令第158号)、《住房城乡建设部关于进一步加强建设工程企业资质审批管理工作的通知》(建市规〔2023〕3号)、《建设工程质量检测管理办法》(2022年12月29日中华人民共和国住房和城乡建设部令第57号)、《云南省住房和城乡建设厅关于进一步加强全省建设工程企业资质审批管理工作的通知》(云建建〔2023〕153号)等法律法规,对建筑市场有关从业单位实施“双随机、一公开”检查。
二、检查范围及内容
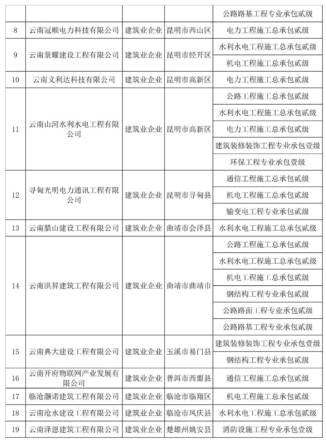
(一)检查范围及对象。2024年12月31日前由省住房城乡建设主管部门许可资质的建筑业施工企业(0.5%)、工程监理企业(2%)和建设工程质量检测机构(2%),已通过系统随机抽取检查对象(详见附件)。资质审批权限已下放州(市)的,由各州(市)住房和城乡建设主管部门根据行政区域“双随机、一公开”工作要求,开展相应检查,原则上不再抽查省级已随机抽取的企业,避免出现同一事项“二次检查”。
(二)检查内容。检查建筑业企业注册建造师(无建造师要求的,抽查技术负责人)是否符合相应资质标准及有关规定要求;检查工程监理企业注册监理工程师是否符合专业资质注册监理工程师人数配备要求;建设工程质量检测机构及检测人员是否存在《建设工程质量检测管理办法》(2022年12月29日中华人民共和国住房和城乡建设部令第57号)第二十八条至第三十一条,第三十九条至第四十九条列出的违法行为。
三、检查方式
采取网络检查和现场检查相结合的方式进行。
四、工作要求
(一)统一思想,提高认识。建筑市场监管领域“双随机、一公开”检查,是优化营商环境的有力举措,各州(市)住房和城乡建设局要高度重视,认真对标检查内容,按时按要求保质完成检查任务。
(二)强化程序,依法检查。严格按照有关法律法规、检查程序的要求,落实监管责任,确保“双随机、一公开”检查依法有序进行,相关结果按有关程序公开。
(三)严格纪律,认真整改。参与检查的执法人员要严格落实中央八项规定及其实施细则精神和省委实施办法,不得向基层和检查对象提出与检查无关的要求。各有关企业要积极配合,及时提供相关资料档案,对检查发现的问题应按要求及时整改,对逾期未整改的,依据有关法规处理。
联系电话:0871—64322032。
附件:2025年度建筑市场监管领域省级部门“双随机、一公开”检查对象名单
云南省住房和城乡建设厅
2025年9月10日







